
Introduction
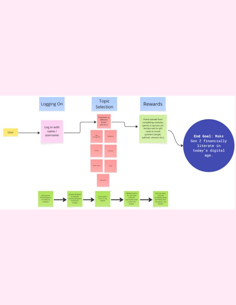
In today’s digital age, financial literacy has taken a backseat in people’s minds as we are constantly bombarded with social media, text messages and other platforms. My team wanted to design a app that brings financial literacy and its importance to the most digital savvy generation. We set out on the task of making a intuitive app that will teach Gen-Z the basics and importance of being financially literate and responsible.
Design Sprint Phases
Phase 1: Map and Sketch: We defined our “How Might We..?” questions and began to sketch out our long term goals for the app.
Phase 2: Decide and Storyboard: We used a series of heat-mapping and voting on a variety of designs to establish a concept of our prototype.
Phase 3: Prototype and Refine: We then began designing the prototype, each taking a aspect or role we felt we could execute best to bring the prototype to life.
Phase 4: Test and Collect: We conduct five user testing sessions with our target users for app (Gen-z) and gather data to refine our app.
Phase 5: Reflect and Report: We then reflected on feedback and used the data to further develop deliverables and our final report.
Mapping

Logo and Color Scheme Concepts

Rough Sketches

Storyboarding

Prototype Development

Watch the video above to see our prototype walk through
Results
Our design sprint resulted in a clear prototype of WalletWize. Our user testing sessions showed promise with the app and our target users. However we did have a few areas of the app that needed further development and refinement. The overall feedback from the users were positive. Users made it clear to us that they liked the color scheme and the design of the app itself and found the majority of it easy to navigate. We were able to gather both quantitive data and qualitative data through the time it took to complete the four tasks in our user test and the feedback we received during and post testing.
Learnings and Outcomes
After the user testing and the sprint was complete, we as a team reflected over the data we received. Our problem areas were the following: the majority of users struggled with navigating to complete the budgeting sample module we created and the quiz connected to it. The next problem area was making our FAQ page more accessible and visible. We then had a user recommend that we move the FAQ to the bottom of the home page. Overall, users told us if we fixed these areas of the app it would make the app better and more intuitive for use.
Conclusion
In conclusion, as a team we were able to complete a design sprint to answer our ” How Might We…?” questions to teach Gen-z about the basics and importance of financial literacy while tailoring it to the generation’s natural ability to navigate digital platforms. While there are aspects of the app that need to be refined again, the prototype and the design sprint served its purpose of saving time and money and getting real time feedback from our target users to make a product that is usable for Gen-z.
Please view below for our full report on WalletWize.
Leave a comment